
-
生物通官微
陪你抓住生命科技
跳動的脈搏
[學術活動] 生命科學學院教授丁永勝團隊揭示KLF6是血流剪切力失衡誘導血管內皮細胞鐵死亡的關鍵轉錄因子
【字體: 大 中 小 】 時間:2026年02月19日 來源:中國科學院大學生命科學學院
編輯推薦:
近日,中國科學院大學生命科學學院教授丁永勝課題組報道了一項關于動脈粥樣硬化發病機制的突破性研究,揭示了轉錄因子KLF6在血管內皮細胞應對異常血流剪切力中的核心保護作用
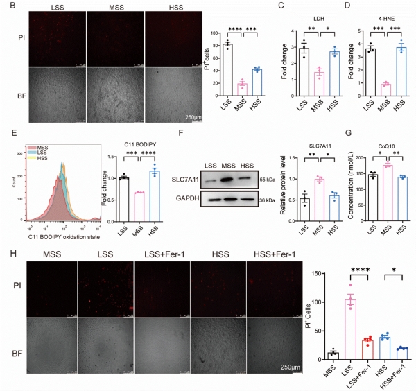
近日,中國科學院大學生命科學學院教授丁永勝課題組報道了一項關于動脈粥樣硬化發病機制的突破性研究,揭示了轉錄因子KLF6在血管內皮細胞應對異常血流剪切力中的核心保護作用。該研究利用定制的微流控裝置模擬體內血流環境 (圖1),證實了無論是過高還是過低的剪切力都會通過抑制KLF6表達,引發內皮細胞發生“鐵死亡”(Ferroptosis),從而揭示了動脈斑塊好發于血管分叉處的生物力學分子機制。
KLF6是感知血流異常的“哨兵”。血管內皮細胞時刻承受著血液流動產生的剪切力。生理范圍內的層流剪切力對血管具有保護作用,而動脈分叉、彎曲處常見的低剪切力或振蕩剪切力則是動脈粥樣硬化(AS)的高危因素。本研究通過構建體外微流控系統,對人血管內皮細胞施加高、低及生理剪切力刺激。令人意外的是,研究發現不僅低剪切力(LSS),過高剪切力(HSS)同樣會導致內皮細胞損傷。這兩種“異常”剪切力均顯著降低了細胞內KLF6的表達水平,并導致了細胞死亡。通過使用鐵死亡特異性抑制劑(Fer-1)進行干預,證實這種由異常剪切力誘導的鐵死亡是可逆的 (圖2)。
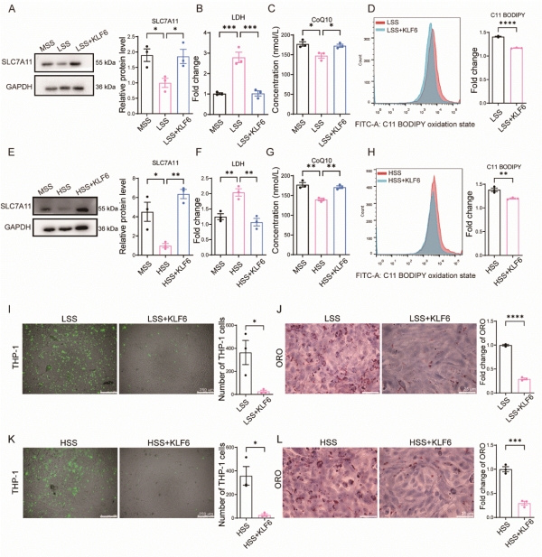
通過RNA測序及深入的分子生物學驗證,研究團隊解析了KLF6調控鐵死亡的具體雙通路調控鐵死亡的分子機制 (圖3):一、BiP-PERK-SLC7A11通路:KLF6表達下調會抑制內質網應激調節蛋白(BiP, PERK)及胱氨酸轉運體SLC7A11的表達,削弱細胞抗氧化能力。二、MVD-ID11-CoQ10通路:KLF6還通過調控甲羥戊酸途徑(MVD)和二氫乳清酸脫氫酶(IDH11),影響輔酶Q10(CoQ10)的合成,進而調節脂質過氧化水平。研究顯示,在低剪切力和高剪切力條件下,內質網應激信號通路均被抑制,而過表達KLF6能夠恢復這些蛋白的表達,降低C11 BODIPY氧化水平,從而抑制鐵死亡。
為了模擬更接近體內的病理環境,研究人員還構建了包含血管平滑肌細胞和單核細胞的共培養模型。結果表明,在低剪切力條件下,過表達KLF6不僅能減少內皮細胞的脂質過氧化,還能顯著降低單核細胞的黏附以及脂質在血管壁的積聚 (圖4)。該研究首次系統性地證明了KLF6是連接血流動力學異常與內皮細胞鐵死亡的關鍵分子節點。這一成果不僅解釋了為何血管分叉處(血流紊亂區)容易發生動脈粥樣硬化,更為通過靶向KLF6或鐵死亡通路來防治心腦血管疾病提供了全新的理論依據和潛在治療靶點。
以上研究成果于2025年10月31日以Abnormal shear stress induces
ferroptosis in endothelial cells via KLF6 downregulation”為題,正式被eLife期刊收錄。原文連接:https://doi.org/10.7554/eLife.109140.1.sa2