
-
生物通官微
陪你抓住生命科技
跳動的脈搏
西南喀斯特區人為擾動的歷史遺留效應及其對森林恢復的影響取得重要進展
【字體: 大 中 小 】 時間:2026年02月25日 來源:中國科學院亞熱帶農業生態研究所
編輯推薦:
相關成果近期分別發表于一區 TOP 期刊Communications Earth & Environment和GIScience & Remote Sensing
西南喀斯特地區長期受到人類活動與氣候變化的雙重影響,是我國生態系統最為脆弱的區域之一。大規模生態保護與修復下,西南喀斯特地區近20年引領全球“變綠”,但地質背景制約“變綠”的可持續性,人為破壞后自然恢復的石山灌草叢正向演替極為緩慢。一方面,歷史時期持續的人為擾動深刻改變了喀斯特地表景觀與植被結構,并形成難以消除的生態遺留效應;另一方面,近幾十年來極端干旱事件頻發,進一步加劇了區域森林生態系統的脆弱性。然而,目前對人為擾動的起始時間、作用方式及其如何影響喀斯特森林對干旱脅迫的響應仍缺乏系統認識,制約了國家石漠化治理精準還林還草及“變綠”后森林功能韌性提升。
針對上述問題,中國科學院亞熱帶農業生態研究所王克林研究團隊開展了從百年—年代際多時間尺度和洼地—區域多空間尺度的跨維過程整合研究,系統揭示了人為擾動的長期歷史遺留效應及其對喀斯特森林干旱響應的影響。相關成果近期分別發表于一區 TOP 期刊Communications Earth & Environment和GIScience & Remote Sensing。
針對喀斯特區人為擾動的長期歷史遺留效應,研究選取了輕度、中度和重度石漠化的三個典型喀斯特洼地,將長時間尺度的古生態分析與精細化空間尺度的衛星監測相結合,通過沉積物鉆孔采樣,綜合孢粉、植硅體與放射性同位素定年(14C、137Cs、210Pb),并集成美國QuickBird(0.6米)和國產高分二號(GF-2,0.8米)等亞米級高分辨率衛星遙感影像及U-Net深度學習模型實現了對過去20年間單株樹木數量變化的精確計數,重建了500 年來喀斯特地區林草格局演變軌跡。
結果表明,18 世紀玉米孢粉和玉米植硅體的首次出現在三個洼地中高度同步,并伴隨著先鋒蕨類(以芒萁為代表)孢子顯著增加,同時喬木花粉比例明顯下降、草本花粉比例上升(圖1)。其中,重度石漠化洼地的樹—草比例變化最為劇烈,清晰指示出玉米引種及隨之而來的開墾活動是區域石漠化的重要觸發因素。
進一步結合長時序及高分辨率衛星遙感影像與機器學習識別結果發現,輕度和中度石漠化洼地中喬木數量呈恢復性增長趨勢,而重度石漠化洼地喬木數量幾乎保持不變(圖2),表明強烈且持續的人為干擾形成了難以逆轉的生態歷史遺留效應,即使在近年人為活動顯著減少的背景下,生態系統仍難以自然恢復成林,這種喀斯特地區“有綠無林”的現象證明了,當歷史退化超過一定程度后,森林自然更新能力可能會崩潰瓦解。
研究進一步揭示重建了500年來人類擾動對喀斯特地區林草格局演變軌跡的影響:16世紀前無人類擾動,喀斯特區以原始天然林為主;16世紀至18世紀,輕微人類擾動,仍以森林為主;18世紀至20世紀,高強度人類擾動開始并持續,發生林草轉換;2000年以后大規模生態保護與修復下的恢復期。?
上述研究通過整合古生態記錄與現代遙感技術,為理解人類干擾與生態系統穩定性之間的長期關系提供了新的視角。在理論層面,研究揭示了歷史土地利用變化如何通過改變物種組成和生境條件,將生態系統推向難以逆轉的替代狀態;在現實層面,該研究揭示了當前喀斯特地區生態修復需考慮人類擾動的歷史遺留效應制定差異化的生態建設空間優化方案。
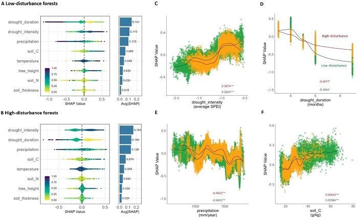
在區域尺度上,研究進一步聚焦于人為擾動強度差異如何調控喀斯特森林對干旱的響應與恢復過程; 2001–2022 年間西南喀斯特森林發生的 6 次區域性重大干旱事件,利用 500 m 分辨率的 GPP 數據和 1km分辨率的SPEI 干旱指數,系統比較了低擾動(無石漠化)與高擾動(石漠化)喀斯特森林的干旱抵抗力與恢復特征。
結果顯示,在相近干旱強度條件下,高擾動森林在干旱期間經歷了顯著更大的最大 GPP 損失,差異最高可達 13%(圖3)。除干旱強度這一主導因子外,氣候條件(溫度與降水)和土壤因子(土壤有機碳、土層厚度)對高擾動森林干旱期 GPP 損失的調控作用顯著強于低擾動森林(圖4),表明人為擾動放大了森林生產力對氣候與立地條件的敏感性。值得注意的是,盡管高擾動森林在干旱中遭受了更大的生產力損失,其恢復時間并未顯著延長,在部分情形下甚至略短于低擾動森林,暗示喀斯特森林中可能存在“干旱抵抗力—恢復力”權衡關系。然而,更大的生產力損失幅度以及更高的氣候與土壤敏感性,仍表明高擾動森林整體抗旱能力較弱、對未來極端干旱和持續變干趨勢更為脆弱。
上述研究從歷史遺留效應與當代氣候脅迫雙重視角出發,系統揭示了人為擾動如何長期塑造喀斯特區恢復植被景觀,并削弱其對干旱事件的抵抗能力。研究結果為喀斯特石漠化精準治理、因地制宜還林還草及森林韌性提升提供了重要科學依據,也強調了在生態恢復實踐中需正視歷史人類活動遺留效應,考慮人為擾動后的森林可恢復程度、恢復基線及恢復周期,避免“一刀切造林”的生態修復模式。

圖1?近500年來不同石漠化程度洼地孢粉與植硅體記錄揭示的樹—草轉變過程。(a-c)18世紀玉米孢粉/植硅體的出現和芒萁孢子的激增保持一致。(d-e)三個洼地樹、草孢粉在玉米出現前后變化

圖2?基于高分遙感與機器學習的近20年洼地喬木數量變化。(a-c)三個洼地20年遙感影像前后對比。(d-e)喬木數量和冠幅面積變化

圖3?高擾動喀斯特森林在干旱期最大 GPP 損失高于低擾動喀斯特森林

圖4?環境因子對不同擾動強度森林干旱響應的相對貢獻