
-
生物通官微
陪你抓住生命科技
跳動的脈搏
Brief. Bioinform. | 徐書華團隊解析裕固族與維吾爾族的歐亞祖源格局與遺傳淵源
【字體: 大 中 小 】 時間:2026年02月27日 來源:復旦大學生命科學學院
編輯推薦:
2 月 9 日,國際生物信息學期刊《 Briefings in Bioinformatics 》發表了徐書華團隊題為《 Divergent Eurasian Ancestry and Local Adaptation Shape the Genetic Landscapes of the Yugur and Uyghur 》的研究論文
2月9日,國際生物信息學期刊《Briefings in Bioinformatics》發表了徐書華團隊題為《Divergent Eurasian Ancestry and Local Adaptation Shape the Genetic Landscapes of the Yugur and Uyghur》的研究論文。該研究從群體歷史、祖源混合與適應性演化三個層面,系統解析了絲綢之路沿線同源人群——裕固族與維吾爾族的遺傳分化機制,構建了理解歐亞混合人群遺傳景觀的綜合分析框架;揭示了歐亞祖源融合差異與適應性演化如何共同塑造兩個歷史同源人群不同的遺傳景觀,為理解絲綢之路沿線人群的遺傳分化、表型多樣性及相關健康風險提供了新的進化遺傳學視角。
同源異途:中世紀共同祖先后的分化軌跡
歷史學與語言學研究普遍認為,裕固族與維吾爾族同源于中世紀回鶻人群。然而,在回鶻汗國瓦解后,兩支人群分別定居于河西走廊與新疆地區,在不同生態環境與人口交流背景下經歷了長期獨立演化。但這種獨立演化對兩個同源人群產生了怎樣影響仍然不明。
研究團隊基于18例裕固族樣本的高覆蓋度全基因組測序數據,并結合已發表的維吾爾族深度測序數據,對兩個群體遺傳結構進行了系統比較分析。多個結果一致表明,二者遺傳結構已發生顯著分化:相比位于東西歐亞之間的“橋梁型”遺傳位置、呈現出典型歐亞混合特征的維吾爾族,裕固族整體聚類于東亞人群譜系之中。

圖1 裕固族和維族的群體遺傳結構與分子系統發育圖譜
東西交匯:不同祖源軌跡下的群體重塑
祖源解析表明,裕固族基因組中約 90% 為東歐亞相關祖源,而維吾爾族則呈現出接近 均衡的東西歐亞混合結構,兩者在歐亞祖源構成比例上形成了顯著的不對稱格局。進一步的混合建模與時間推斷顯示,這一差異并非由單一事件造成,而是源于兩個人群在不同地理區域內,分別經歷了時間、來源與比例均不相同的多次混合過程。在新疆地區,維吾爾族的形成持續受到當地及周邊西歐亞相關人群祖源的影響,其主要混合事件可追溯至青銅時代,并在突厥—蒙古時期得到進一步強化。相比之下,裕固族在回鶻人群遷徙并定居甘肅之后,始終處于以東亞祖源占優的遺傳背景之中,其后續混合過程主要發生于鐵器時代及中世紀歷史階段,可能與蒙古統治時期以及明代以來向東遷徙過程中所經歷的區域性人口交流相關,從而在整體上保持了更高比例的東歐亞遺傳成分。
值得注意的是,盡管兩個人群在遺傳結構上已顯著分化,基于同源共享(IBD)的分析顯示,裕固族與維吾爾族之間仍保留著可追溯至中世紀的遺傳聯系。具體而言,盡管裕固族在整體遺傳結構上接近周邊西北地區族群,但維吾爾族與裕固族之間的 IBD 共享水平仍顯著高于維吾爾族與這些裕固族周邊族群之間的共享水平。上述發現表明,裕固族與維吾爾族在經歷長期分化的同時,仍保存著源自共同歷史階段的遺傳紐帶,呈現出一種“同源分化而未完全斷裂”的群體演化特征。

圖2 裕固族和維吾爾族的祖源構成及混合歷史模型
混合之后:祖源結構與表型變異的再塑造
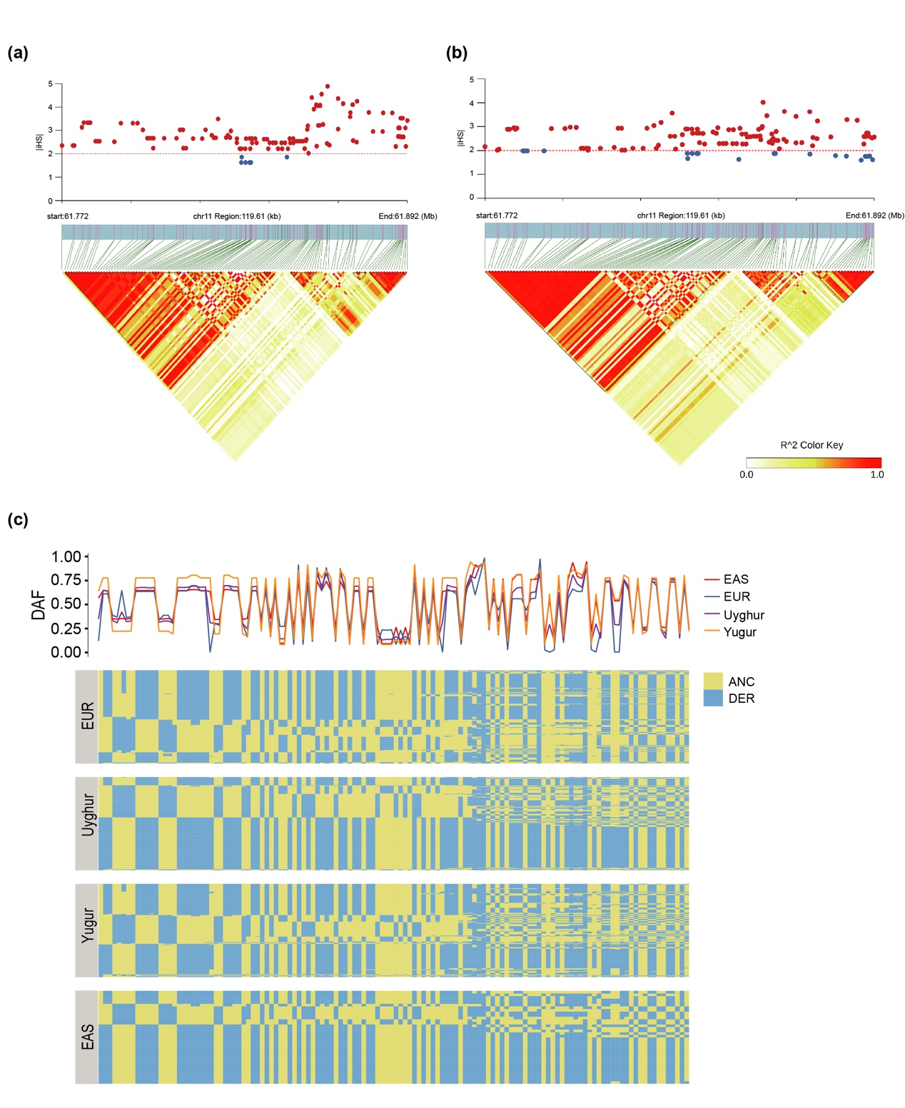
在基因組局部區域的祖源構成解析中發現,部分與面部形態相關的重要遺傳變異在裕固族中表現出偏離祖源混合比例預期的等位基因頻率。例如,在 EDAR和 LIMS1等與顱面特征相關的位點上,裕固族盡管整體東亞祖源占優,卻呈現出向西歐亞方向有一定偏移的等位基因頻率分布。這一結果表明,復雜表型相關變異的分布并不完全遵循祖源比例的線性疊加,而可能受到選擇、漂變及歷史人口過程的共同塑造,體現出更為復雜的進化動力學機制。

圖3 裕固族和維吾爾族等位基因頻率分布及偏離祖源構成預期的基因
適應重構:代謝相關基因的祖源依賴與重塑
在適應性演化層面,研究通過全基因組選擇掃描識別出裕固族與維吾爾族之間既有共享、又存在強度差異的代謝相關選擇信號。其中,脂肪酸代謝調控基因 PPARA在兩個人群中均顯示出正向選擇跡象,但該信號在維吾爾族中更為顯著,可能與其較高比例的西歐亞祖源背景及相關代謝特征有關。
與此形成對比的是,裕固族在 FADS基因簇(脂肪酸代謝的關鍵通路)上保留了顯著的東亞型選擇信號,而這一信號在維吾爾族中則明顯減弱。該差異表明,在不同混合比例與遺傳背景下,祖源相關的適應性遺傳變異并非簡單疊加,而可能在混合后經歷保留、削弱或重塑等同命運,從而形成具有群體特異性的適應性演化模式。

圖4 裕固族 FADS 基因簇的適應性進化信號及其東亞譜系特征
遺傳景觀:祖源、遷徙與適應的協同演化圖景
該研究以高深度全基因組數據為基礎,整合祖源解析、混合建模、IBD共享與選擇掃描等多維分析方法,系統重建了裕固族的群體歷史與適應性演化圖景,并提出“祖源結構—混合歷史—局部適應”協同塑造混合人群遺傳景觀的分析范式。
相關成果不僅深化了對絲綢之路沿線人群演化歷史的認識,也為理解歐亞混合人群的遺傳分化機制、表型多樣性形成及潛在健康風險提供了重要的人群遺傳學基礎,對精準醫學中人群特異性遺傳變異解析具有重要參考價值。
復旦大學人類表型組研究院博士生俞思勇為本文第一作者,復旦大學進化生物學中心/生命科學學院/人類表型組研究院徐書華教授為通訊作者。復旦大學人類表型組研究院博士后溫佳、生命科學學院高揚助理教授、中國醫學科學院楊昭慶教授、復旦大學生命科學學院陸艷副教授、研究生王旭,新疆大學多力坤·買買提·玉素甫教授、中國醫學科學院褚嘉佑教授等作為論文作者對該工作的開展和完成給予了大力支持并做出重要貢獻。該研究獲得了國家重點研發計劃、國家自然科學基金等多項基金的資助;相關遺傳數據公開發表得到國家衛健委人類遺傳管理辦公室許可 (No. 2025BAT00978)。
論文信息:Divergent Eurasian ancestry and local adaptation shape the genetic landscapes of the Yugur and Uyghur. Briefings in Bioinformatics. Siyong Yu , Jia Wen , Yang Gao , Zhaoqing Yang , Xu Wang , Yan Lu , Jiayou Chu , Dilinuer Maimaitiyiming , Shuhua Xu*. DOI: https://doi.org/10.1093/bib/bbag041, 2026.
論文鏈接:https://doi.org/10.1093/bib/bbag041.