
-
生物通官微
陪你抓住生命科技
跳動的脈搏
蘇州醫工所馬富強、尹煥才團隊在等溫擴增核心酶的FADS高效創制領域取得進展
【字體: 大 中 小 】 時間:2026年02月27日 來源:中國科學院蘇州生物醫學工程技術研究所
編輯推薦:
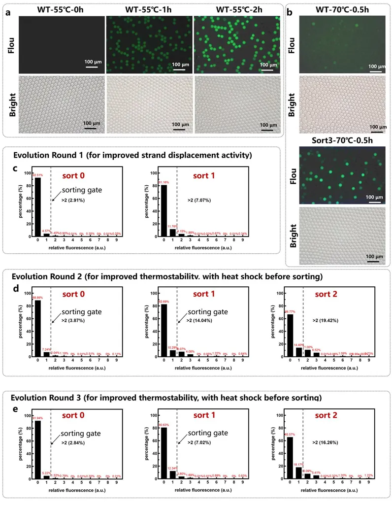
圖1.?馬富強團隊的FADS超高通量酶篩選平臺 圖2.?Bst DNA聚合酶FADS分子改造示意圖 圖3.?FADS系統的建立和篩選過程 相關研究成果以“FADS-Based Directed Evolution of a Robust Bst DNA Polymerase Adapting High-Temperature Loop-Mediated Isothermal Amplification (HT-LAMP)”為題,發表在生物催化領域的頂級期刊ACS Catalysis上(中國科學院1區TOP)
環介導等溫擴增(LAMP)是一種簡單而高效的DNA擴增檢測方法,以其特異性強、靈敏度高、快速、準確、簡單等特點,在疾病診斷、轉基因食品檢測等分子POCT領域應用越來越廣泛。LAMP技術核心酶——Bst DNA聚合酶的性質,包括活性、鏈置換能力和熱穩定性,在LAMP技術的反應速度和準確性方面起著決定性的作用。
蘇州醫工所馬富強團隊長期致力于酶分子改造及超高通量酶篩選技術,搭建了熒光激活微液滴分選(FADS)平臺。基于液滴微流控技術,該平臺能夠在單細胞水平上篩選大型突變文庫,每天的篩選通量超過1000萬個突變體。基于該平臺,科研人員設計了基于熒光激活的單細胞微流控Bst DNA聚合酶超高通量的篩選方案,首次將超高通量微液滴篩選技術應用到Bst DNA聚合酶的進化中,成功篩選出高活性突變體,并且應用到LAMP體系中,極大地縮短了LAMP反應的出峰時間,提高了酶的熱穩定性,實現了酶的長期保存,從而實現了從野生型酶到有應用價值的商品酶的跨越,也充分展示了FADS技術在分子酶高效進化中的巨大潛力。

圖1.?馬富強團隊的FADS超高通量酶篩選平臺

圖2.?Bst DNA聚合酶FADS分子改造示意圖

圖3.?FADS系統的建立和篩選過程
相關研究成果以“FADS-Based Directed Evolution of a Robust Bst DNA Polymerase Adapting High-Temperature Loop-Mediated Isothermal Amplification (HT-LAMP)”為題,發表在生物催化領域的頂級期刊ACS Catalysis上(中國科學院1區TOP)。蘇州醫工所李曉、翌圣生物唐瓊衛博士為該論文第一作者,馬富強研究員、尹煥才研究員和劉想博士為通訊作者,該研究得到了國家重點研發計劃、中國科學院青年創新促進會、江蘇省社發項目、山東省重點研發計劃、蘇州市基礎研發試點項目等多個國家級、省部級項目的支持。
論文鏈接:https://pubs.acs.org/doi/full/10.1021/acscatal.4c07614